主演:马正阳幽舞越山
类型:动作动画奇幻武侠古装国产动漫导演:张德方杨立冬 状态:更新至第23集 年份:2025 地区:大陆 语言:国语 豆瓣:0.0分热度:977 ℃ 时间:2026-04-08 01:08:03
温馨提示:[DVD:标准清晰版] [BD:高清无水印] [HD:高清版] [TS:抢先非清晰版] - 其中,BD和HD版本不太适合网速过慢的用户观看。
想着打发时间随便看看,但过多的槽点和智商在地上摩擦的人物行为让我放弃了。
主角重生有上一世的记忆,也就是说主角知道家族有内鬼联合外敌,导致父亲和好友死亡。那都知道结果了,你们猜接下来怎么发展的?顺其自然呗,和族长老爹商量没点用,没有证据我就不能动手,“好人”的道德枷锁开始发力,其内核是主角不能主动杀人,需要一个正面的理由、动机,也就是明知道这些人很坏,睚眦必报、残害族人、通敌卖族,但我就是不能先手杀人。这些反派有多坏呢?就是演都不演的那种,明面上的坏,得罪了反派必定是要杀了主角和主角家族的所有人,关键主角是有上一世的记忆,主角也知道这些B人是纯坏种,打了小的来老的,要么不得罪,得罪就是不死不休的那种。 反派先口头侮辱+动手,主角教训过后选择放走,他还是选择放过。没想到吧? 你们想说主角目前实力不足所以不能下死手,请看我上面说的这些人有多坏,要么下跪承认是废物默默发育,要么当场反抗,都选择反抗了不杀干嘛呢?你不杀反派他会感谢你吗?他只会回去叫老的灭你全族,就算不杀能不能断点手脚或者废丹田?打几拳扇几个巴掌是何意味?上一世还是天帝,这修仙世界的残酷无情还没看通透?闹麻了
进入矿场争夺篇,主角圣母心高潮要来咯,打过未婚妻选择放走,打过秦风选择放走,这里的未婚妻和秦风同样也是纯坏B就不多说了。 矿场争夺是允许杀人的哦, 关键秦风当着主角的面杀了洗白的天风大哥,然后主角嘴巴喊着要杀了秦风,然后打过秦风后选择放过他?我滴乖乖~~做你的族人真是有福报了,死不瞑目。
看到这已经快到我的斩杀线了,继续忍耐看到17集,压死骆驼的最后一根稻草还是来了。
这里剧情衔接的是矿场争夺主战角发挥特别亮眼,被四大宗门之一的天元派长老看中,主角处理一些事后就去天元派了。看到17集爬天梯,这里的天梯可以让弟子提升实力,并且前3名可以拿到名额进入秘境,天梯试炼还在进行中,尼马其他三个宗门的长老带着一些弟子就直奔到了天梯试炼现场?又是经典3个宗门合伙抢秘境名额,所以不请自来带自家弟子过来蹭别人门派的天梯,又可以提升弟子实力,又可以抢秘境名额。然后天元派的什么掌门、长老像一群傻子一样看着别人为所欲为。看到这里我实在蚌不住了,原因是天元派的护山大阵之类的有没有?那守山门的弟子呢?一点通报都没有人就到你天元派核心区域天梯了?你天元派是马桶吧,别人想上就上。 你们这些高层像????一样,而且其他3个门派也就来了几个长老和几个弟子,也配跑你家主场耀武扬威?天元派还能存在就是一种奇迹。
这剧情是人类啊?爽剧又谈不上,杀伐还不果断,人物????也是没有的,打发时间不是来看弱智玩过家家的。我已经很克制了,还有很多槽点我都懒得说。
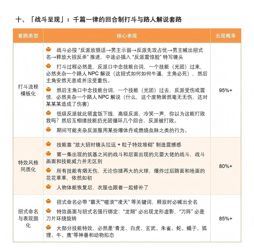
一文看完国产修仙动漫的剧情套路 国产动漫(尤其修仙、玄幻、都市异能类)的剧情抄袭与同质化问题日益严重,核心源于对 “爆款爽文模板” 的过度复制,导致大量作品(也有不少剧情精致打磨不降智的好动漫)共享一套 “流水线式” 剧情框架。在看完上百个国产动漫,看吐以后,笔者总结出了以下国漫最典型、最千篇一律的套路:
上伊那牡丹,酒醉身姿似百合花般
无敌怪物车队第二季
名侦探柯南:绯色的子弹
机器肉鸡第六季
再见了,我的克拉默
潜行吧!奈亚子W OVA
本动画是国内首部以花样滑冰为主题的动画。故事...
播放指数:999℃
想着打发时间随便看看,但过多的槽点和智商在地上摩擦的人物行为让我放弃了。
主角重生有上一世的记忆,也就是说主角知道家族有内鬼联合外敌,导致父亲和好友死亡。那都知道结果了,你们猜接下来怎么发展的?顺其自然呗,和族长老爹商量没点用,没有证据我就不能动手,“好人”的道德枷锁开始发力,其内核是主角不能主动杀人,需要一个正面的理由、动机,也就是明知道这些人很坏,睚眦必报、残害族人、通敌卖族,但我就是不能先手杀人。这些反派有多坏呢?就是演都不演的那种,明面上的坏,得罪了反派必定是要杀了主角和主角家族的所有人,关键主角是有上一世的记忆,主角也知道这些B人是纯坏种,打了小的来老的,要么不得罪,得罪就是不死不休的那种。 反派先口头侮辱+动手,主角教训过后选择放走,他还是选择放过。没想到吧? 你们想说主角目前实力不足所以不能下死手,请看我上面说的这些人有多坏,要么下跪承认是废物默默发育,要么当场反抗,都选择反抗了不杀干嘛呢?你不杀反派他会感谢你吗?他只会回去叫老的灭你全族,就算不杀能不能断点手脚或者废丹田?打几拳扇几个巴掌是何意味?上一世还是天帝,这修仙世界的残酷无情还没看通透?闹麻了
进入矿场争夺篇,主角圣母心高潮要来咯,打过未婚妻选择放走,打过秦风选择放走,这里的未婚妻和秦风同样也是纯坏B就不多说了。 矿场争夺是允许杀人的哦, 关键秦风当着主角的面杀了洗白的天风大哥,然后主角嘴巴喊着要杀了秦风,然后打过秦风后选择放过他?我滴乖乖~~做你的族人真是有福报了,死不瞑目。
看到这已经快到我的斩杀线了,继续忍耐看到17集,压死骆驼的最后一根稻草还是来了。
这里剧情衔接的是矿场争夺主战角发挥特别亮眼,被四大宗门之一的天元派长老看中,主角处理一些事后就去天元派了。看到17集爬天梯,这里的天梯可以让弟子提升实力,并且前3名可以拿到名额进入秘境,天梯试炼还在进行中,尼马其他三个宗门的长老带着一些弟子就直奔到了天梯试炼现场?又是经典3个宗门合伙抢秘境名额,所以不请自来带自家弟子过来蹭别人门派的天梯,又可以提升弟子实力,又可以抢秘境名额。然后天元派的什么掌门、长老像一群傻子一样看着别人为所欲为。看到这里我实在蚌不住了,原因是天元派的护山大阵之类的有没有?那守山门的弟子呢?一点通报都没有人就到你天元派核心区域天梯了?你天元派是马桶吧,别人想上就上。 你们这些高层像????一样,而且其他3个门派也就来了几个长老和几个弟子,也配跑你家主场耀武扬威?天元派还能存在就是一种奇迹。
这剧情是人类啊?爽剧又谈不上,杀伐还不果断,人物????也是没有的,打发时间不是来看弱智玩过家家的。我已经很克制了,还有很多槽点我都懒得说。
一文看完国产修仙动漫的剧情套路 国产动漫(尤其修仙、玄幻、都市异能类)的剧情抄袭与同质化问题日益严重,核心源于对 “爆款爽文模板” 的过度复制,导致大量作品(也有不少剧情精致打磨不降智的好动漫)共享一套 “流水线式” 剧情框架。在看完上百个国产动漫,看吐以后,笔者总结出了以下国漫最典型、最千篇一律的套路: